高脂饮食诱导肠道微生物生物发育不良对精子生成和精子活力的影响
2023-11-20 07:44:20 点击数:高脂肪饮食(hfd)引起的代谢紊乱会导致精子生产受损。我们的目的是研究hfd诱导的肠道微生物群发育不良是否能影响精子发生和精子运动。
设计: 用hfd或正常饮食喂养的雄性小鼠将粪便微生物移植到在nd上维持的小鼠体内。分析了肠道微生物、精子数量和运动性。收集人类粪便/精液/血液样本,以评估微生物群、精子质量和内毒素。
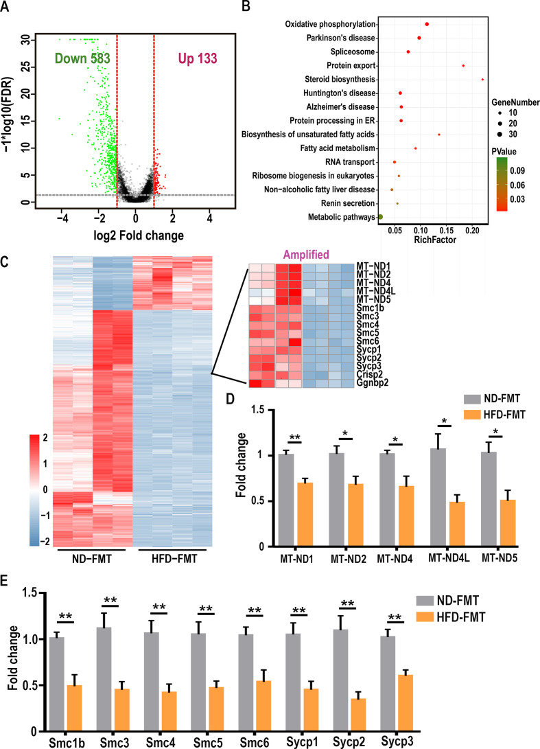
结果: 将hfd肠道微生物移植到nd维持的小鼠体内,导致精子发生和精子运动力显著下降,而与nd维持的小鼠的微生物进行的类似移植未能做到这一点。对微生物群的分析表明,属的数量大幅增加 杆菌属 和 前耳 两者都可能导致hfd-fmt小鼠的代谢内毒素血症。有趣的是,临床实验对象的肠道微生物显示, Bacteroides-Prevotella 以及血液内毒素和 杆菌属丰富。使用hrd微生物移植也导致肠道T细胞和巨噬细胞浸润,以及附睾中促炎的细胞因子显著增加,这表明附睾炎症很可能是导致精子活力受损的原因。在hfd-fmt小鼠体内,与配子减数分裂和睾丸线粒体功能相关的基因表达显著减少。
结论: 我们揭示了hfd诱导的微生物区系发育不良与内毒素升高、睾丸基因表达失调和局部附睾炎症的可能性之间的密切联系。
问题解答
